2026-03-13根据广东省人力资源和社会保障厅《关于广东省人力资源社会保障系统2026年度专业技术人员职业资格考试工作计划及有关事项的通知》(粤人社函〔2026〕37号)要求,广东省2026年度二级建造师执业资格考试于5月30日、31日举行,考试形式为计算机化考试(机考)。为方便广大考生报考该项考试,现将有关事项告知如下。广东省二建注册的入口:https://sl.pidiqi.com/2UZRBv
一、考试设置
(一)考试时间、科目、题型、形式

注:1.《专业工程管理与实务》科目分为建筑工程、公路工程、矿业工程、机电工程、市政公用工程、水利水电工程6个专业,报考人员可根据实际工作需要选报其一。
2.选定专业后,《建设工程法规及相关知识》和《建设工程施工管理》科目的考试日期与《专业工程管理与实务》科目考试日期相一致。
(二)考试地点
此次考试在省直及21个地级以上市均设置考区,考试详细地址以准考证为准。
二、报考条件
报考条件按照原人事部、建设部《关于印发〈建造师执业资格制度暂行规定〉的通知》(人发〔2002〕111号)《关于印发〈建造师执业资格考试实施办法〉和〈建造师执业资格考核认定办法〉的通知》(国人部发〔2004〕16号)以及原人事部办公厅、建设部办公厅《关于建造师资格考试相关科目专业类别调整有关问题的通知》(国人厅发〔2006〕213号)有关规定执行。
(一)凡遵纪守法并具备工程类或工程经济类(专业对照表见附件1)中等专科以上学历并从事建设工程项目施工管理工作满2年的人员均可报名。
(二)对取得二级项目经理资质及以上证书,符合上述报考条件并满足下列条件之一的人员,可免试《建设工程施工管理》科目。
1.具有中级及以上技术职称,从事建设项目施工管理工作满15年。
2.具有工程或工程经济类大学专科以上学历并从事建设项目施工管理工作满15年。
(三)符合上述第(一)款报考条件并满足下列条件之一的人员,免试《建设工程施工管理》和《建设工程法规及相关知识》2个科目。
1.取得一级项目经理资质证书,并具有中级及以上技术职称。
2.取得一级项目经理资质证书,从事建设项目施工管理工作满15年。
(四)已取得二级建造师一种专业执业资格证书的人员,如需报考其他专业的,只需报考其他专业《专业工程管理与实务》1个科目。
(五)以上报考条件中规定的从事相关专业工作年限的计算截止日期为2026年12月31日;从事相关专业工作及年限的界定按照广东省住房和城乡建设厅《关于我省二级建造师考试资格审核有关问题请示的复函》(粤建复函〔2011〕51号)(详见附件2)执行。
(六)经国务院有关部门同意,获准在中华人民共和国境内从事建设工程项目施工管理的外籍及港、澳、台地区的专业人员,符合上述报考条件的可报名参加考试。
三、报考事项
考试报名证明事项推行告知承诺制。根据资格考试报名证明事项告知承诺制有关规定,考生一旦正式报名考试,无论在考试前后,被发现有不实承诺情形或不符合报名条件的,均会给予报名无效、成绩无效或证书无效的处理,请务必诚信报名。
报考人员可登录广东人事考试网(https://sl.pidiqi.com/2UZRBv)进行网上报名。报名入口:https://sl.pidiqi.com/2UZRBv。报名信息填报时间:2026年3月16日9:00-3月26日17:00;网上缴费时间:2026年3月16日9:00-3月27日17:00。
(一)身份验证
所有报考人员须通过广东省统一身份认证平台实名验证身份信息,身份验证通过后进入专业技术人员资格考试报名服务平台(以下简称报名平台)。
(二)完善信息
1.上传报考照片。报考人员登录报名平台后,按照提示进行相关操作。首次登录的报考人员需要上传报考照片。
报考人员必须下载并使用报名平台指定的“照片处理工具”,上传经该工具审核处理并保存的本人近期彩色半身免冠白底正面证件电子照片后,方可通过照片审核。上传的电子照片将用于准考证、考场座次表、证书、证书查询验证系统,请考生慎重选用。
2.完善个人信息。报考人员进入“个人中心”界面,按照步骤完善相关个人信息,包括个人基本信息、学历信息、学位信息、工作经历、联系方式等。
(1)报名平台将对报考人员学历学位信息进行在线核查,完成相关数据核查后方可进行报名操作。在线核查原则上需24小时,报考人员须在报名前预留充足时间、提前完成学历学位等信息补充,以免错过报名。
(2)如报考人员提交的境内高等教育学历学位信息无法通过在线自动核验,应在报名前及时登录中国高等教育学生信息网(学信网)进行验证/认证,下载相关PDF格式在线验证/认证报告,报名期间按要求上传相关验证/认证报告,具体操作方式参见中国人事考试网考生问答栏目相关内容(https://sl.pidiqi.com/2UZRBv)。
如报考人员在考试报名截止前无法及时取得学历学位验证/认证报告,可临时上传PDF格式的学历学位电子文件继续完成报名。考试成绩发布后10个工作日内,全科考试成绩达到合格标准的,且报名期间未上传验证/认证报告的人员,可登录广东人事考试网“广东省专业技术人员职业资格考试业务办理系统”的“报考条件在线核查”栏目按要求及时在线补交,接受人工核查。
因学历学位认证需要一定办理周期,在学历学位认证申请范围内的报考人员应尽早登录中国高等教育学生信息网(学信网)申请认证报告。
已取得验证报告的,还需确认报名时报告在有效期(6个月)内。
(三)填写报考信息
报考人员原则上选择工作地或居住所在地市进行报名,已填写的个人信息可直接引用。
凡省直单位在穗人员和中央驻穗单位、驻穗部队单位人员,在网上报名时选择“广东省省直”。
(四)选择报名办理方式
报考人员可自主选择是否采用专业技术人员资格考试报名证明事项告知承诺制(以下简称告知承诺制)方式办理报考事项。
1.报考人员选择告知承诺制方式办理报考事项的,须认真阅读《专业技术人员职业资格考试报名证明事项告知承诺书》(以下简称告知承诺书),点击“签署”告知承诺书(电子文本),一经签署即具有法律效力,不允许代为承诺。
2.报考人员作出承诺后,可在未缴费且报名截止前撤回承诺。未选择告知承诺制方式办理报考事项的报考人员须按要求提交电子版证明材料。
(五)重点人员核查
未选择告知承诺制方式办理报考事项的、免试部分科目的2类报考人员完成报名信息确认,经报名所在地市人事考试机构在线核查后进行缴费。
(六)缴费
我省统一实行网上缴费,缴费成功即完成报名。逾期未缴费,视为放弃报名。报考人员完成报名后,已缴费用不予退还。根据粤发改价格函〔2024〕1073号规定,考试科目均按每人每科55元收取。
如需开具电子票据的考生,可在完成缴费后直接在广东公共服务支付平台查询打印电子票据,考试机构不再提供开具非税票据,具体操作方式详见广东人事考试网-报考文件-办事指南栏目下“广东省人事考试局人事考试网上缴费及开票指引”(https://sl.pidiqi.com/2UZRBv)。
(七)准考证打印
网上缴费成功的考生可于2026年5月26日9:00-5月29日17:00登录广东人事考试网下载并打印准考证。考生打印准考证后,须认真核对姓名、证件号码、性别等个人身份信息,如发现有误,要在准考证打印截止前通过广东人事考试网“广东省专业技术人员职业资格考试业务办理系统”在线申办更正。
四、考试有关事项
(一)2026年度二级建造师执业资格考试大纲以《二级建造师执业资格考试大纲》(2024年版)为准。
(二)缴费成功的考生可于2026年5月19日9:00后登录广东人事考试网,进入广东省二级建造师执业资格考试模拟作答系统,提前熟悉考试作答界面和考试流程。
(三)考生须携带准考证、有效期内的居民身份证(或社会保障卡)原件和准考证上允许的考试用具参加考试;考试实行封闭2小时管理,开考5分钟后一律禁止入场。
(四)为保障考试安全,维护考试公平公正,人事考试机构及其工作人员在考试过程中可以采取以下措施:对考生进入或离开考场、考点,提出规范性要求;查验考生身份证件、所携带物品,必要时可借助专门设备、专业人员进行检查;依法收缴考试作弊设备,集中保管考生违规携带的工具、资料等物品;对考试现场秩序和考试组织实施过程进行视频监控;在必要范围内,协调通讯管理部门对无线通讯等进行干扰或屏蔽;其他必要的安全管理措施。
(五)考生在考试期间,要遵守考场规则,服从考试工作人员管理。若在考试过程中有违纪违规行为的,按照《专业技术人员资格考试违纪违规行为处理规定》(人社部令第31号)进行认定和处理。涉嫌组织考试作弊、非法出售、提供试题、答案、代替考试、非法使用窃听、窃照专用器材等犯罪活动的,依法移送公安机关。
五、考试成绩和合格标准
(一)考试成绩查询及管理
1.考试成绩计划在2026年8月下旬发布,考生可登录报名平台进行查询。
2.参加3个科目(级别为考3科)考试的人员须在连续2个考试年度内通过全部应试科目,参加2个科目(级别为考2科)或1个科目(级别为考1科)考试的人员须在1个考试年度内通过相应应试科目,方可获得资格证书。
已取得二级建造师一种专业执业资格证书的人员,报名参加其他专业科目考试的(级别为增报专业),通过应试科目后可获得合格证明,该证明作为注册时增加执业专业类别的依据。
(二)合格标准
2026年度二级建造师执业资格考试各科目合格标准均为试卷卷面总分的50%。如遇特殊情况,需要变更调整合格标准的,另行通告。
六、考后在线人工核查
考试成绩发布后10个工作日内,对全科考试成绩达到合格标准的,且已作出承诺但报名时学历学位信息在线核查状态为“未通过”或“需人工核查”考生的报考条件实施在线人工核查。核查中如需补充提交必要的证明材料,考生须按照报名所在地市人事考试机构要求登录广东人事考试网“广东省专业技术人员职业资格考试业务办理系统”的“报考条件在线核查”栏目及时在线补交。此类考生应留意报名所在地市人事考试机构通知。
考后在线人工核查实行属地管理,省直考生由省人事考试局负责;各地市考生由所在地人事考试机构负责。
七、监督监管
报名所在地市人事考试机构对报考人员的报考条件,在考前、考中、考后全程开展核查和日常监管。
(一)报考人员承诺后,在核查或日常监管中发现报考人员不符合本考试报名条件的,考试报名无效;取得成绩的,当次全部科目考试成绩无效;取得资格证书或者合格证明的,资格证书或合格证明无效。
(二)报考人员应接受并配合报名所在地市人事考试机构的核查。打印准考证前,报考人员未按要求接受核查的,考试报名无效,不予办理准考证;考试结束后,报考人员未按要求接受核查的,当次全部科目考试成绩无效。
(三)报考人员有提供虚假证明材料或者以其他不正当手段取得相应资格证书或者合格证明等严重违纪违规行为的,按照《专业技术人员资格考试违纪违规行为处理规定》(人社部令第31号)处理,记入专业技术人员资格考试诚信档案库,纳入全国信用信息共享平台,向用人单位及社会提供查询,相关记录作为专业技术人员职业资格证书核发和注册、职称评定的重要参考。考试诚信档案库记录相关信息视情况向社会公布,并通知当事人所在单位。涉嫌犯罪的,依法移送司法机关。
八、证书发放和查询
根据广东省人力资源和社会保障厅《关于推行广东省专业技术人员职业资格电子证书的通知》(粤人社函〔2021〕211号)精神,对我省二级建造师执业资格考试合格人员制作电子证书或合格证明,不再发放纸质证书或合格证明。
合格人员可通过广东省人力资源和社会保障厅网上服务平台或广东人事考试网登录“广东省专业技术人员职业资格电子证书系统”(https://sl.pidiqi.com/2UZRBv),也可通过手机微信登录粤省事“广东省专业技术人员职业资格电子证书”栏目,查询、下载电子证书或合格证明。
九、注意事项
报考期间,全省各地级以上市人事考试机构开通咨询服务电话(详见附件3)。信息更正等业务事项可通过“广东省专业技术人员职业资格考试业务办理系统”(https://sl.pidiqi.com/2UZRBv)在线申办。
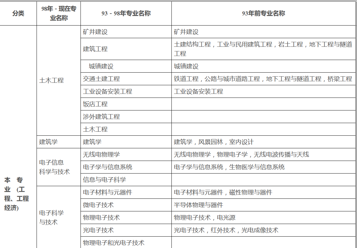
附件:1.工程类及工程经济类专业对照表
2.《关于我省二级建造师考试资格审核有关问题请示的复函》(粤建复函〔2011〕51号)
3.全省人事考试机构咨询服务电话
附件1
工程类及工程经济类专业对照表
摘自《关于印发〈建造师执业资格考试实施办法〉和〈建造师执业资格考核认定办法〉
的通知》(国人部发〔2004〕16号)










注:本表按教育部现行《普通高等学校本科专业目录新旧专业对照表》编制,共涉及“土建类、测绘类、水利类、交通运输类、能源动力类、地矿类、材料类、电气信息类、机械类、管理科学与工程类、生物工程类、化工与制药类、工程力学类”等18类45个专业,其中本专业36个,相近专业9个。
附件2
关于我省二级建造师考试资格审核有关问题请示的复函
粤建复函〔2011〕51号
省建设执业资格注册中心:
你单位《关于二级建造师考试资格审核过程中存在问题的请示》(粤建注发〔2011〕1号)收悉。经研究,现对该项考试报名资格审核中的有关问题复函如下:
一、有关如何界定“从事建设工程项目施工管理”问题。应按照《建造师执业资格制度暂行规定》(人发〔2002〕111号)第二章考试的有关规定执行。按照建造师资格与执业注册分离的原则,对取得工程类或工程经济类中等专科以上学历后,在勘察、设计、监理、工程类咨询企业、建设单位基建部门从事工程管理工作两年(含两年)以上的人员,可视为符合二级建造师考试报名条件。
二、对取得工程类或工程经济类中等专科以上学历前从事建设工程项目施工管理工作时间的认定问题。根据建造师资格与执业注册分离的原则及鼓励本行业中有条件的施工管理人员报考建造师的精神,对在取得工程类或工程经济类中等专科以上学历前,已从事建设工程管理工作满2年者,且能有效证明这段工作履历的,如持有原项目经理证书或质安员、施工员、预算员、材料员等证书者,可视为符合二级建造师资格考试报名条件。
三、对全省统一命题考试合格取得二级建造师资格证书者,其执业注册应按照《注册建造师管理规定》(建设部令第153号)和《广东省建设厅二级建造师注册管理实施办法》(粤建管〔2008〕30号)的有关规定执行。未取得《注册证书》,不得担任施工单位项目负责人及以注册建造师名义从事相关活动。
广东省住房和城乡建设厅
二〇一一年三月七日
未经平地起直聘(pdq365.com)同意,不得转载引用其任何招聘信息及作品。
如本网转载稿涉及侵权等问题,请与我们联系,我们将及时处理。




















