四川省人事考试中心关于2022年度一级建造师资格考试四川省拟取得资格证书或合格证明人员公示
来源:平地起直聘
2023-04-10分享到:
【平地起直聘讯04月10日讯】四川省人事考试中心关于2022年度一级建造师资格考试四川省拟取得资格证书或合格证明人员公示

2022年一级建造师考试成绩已经于4月7日公布(→成绩查询通道)
根据国务院办公厅《关于全面推行证明事项和涉企经营许可事项告知承诺制的指导意见》(国办发〔2020〕42号)、人力资源和社会保障部办公厅《关于印发<部本级全面推行证明事项告知承诺制实施方案>的通知》(人社厅发〔2020〕110号)及四川省人力资源和社会保障厅《关于做好我省专业技术人员资格考试告知承诺制有关工作的通知》(川人社办发〔2020〕14号)等文件的规定和要求,现将我省2022年度一级建造师资格考试四川省拟取得资格证书或合格证明人员名单予以公示,共13376人(具体名单附后)。
公示期为2023年4月7日至2023年4月17日。
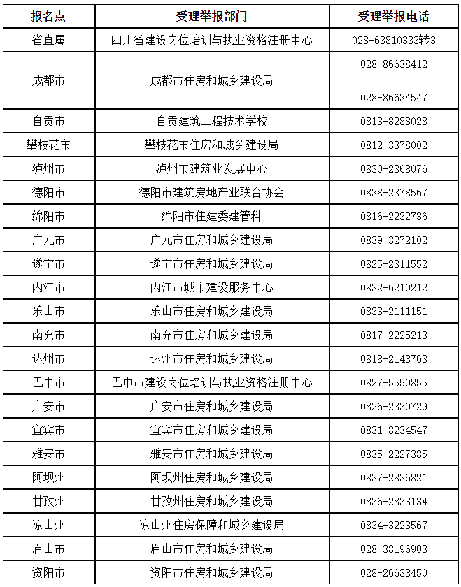
公示期间集中接受对拟取得资格证书或合格证明人员的监督举报,对虚假承诺行为,一经查实,将按相关规定处理。各报名点所在地受理举报部门及受理举报电话如下:

附件:2022年度一级建造师资格考试四川省拟取得资格证书或合格证明人员名单
“平地起”(www.pdq365.com) 每天都会发布一些建筑行业的招聘信息,大家可以选择“平地起”,再选择“城市”和“岗位”,即可查看到在招的岗位与寻找一建证书的企业,帮助大家快速注册证书。
一建证书注册企业》》》点击查看
更多国企,央企,知名大企发布的建筑招聘信息尽在平地起直聘~


欢迎关注微信订阅号“平地起直聘”,下载“平地起直聘”APP
责权声明:本文表述观点仅代表作者本人观点,与平地起直聘(pdq365.com)无关。
未经平地起直聘(pdq365.com)同意,不得转载引用其任何招聘信息及作品。
如本网转载稿涉及侵权等问题,请与我们联系,我们将及时处理。
未经平地起直聘(pdq365.com)同意,不得转载引用其任何招聘信息及作品。
如本网转载稿涉及侵权等问题,请与我们联系,我们将及时处理。
推荐资讯查看更多
广东建筑工程职称开始申报啦!!!
广东深圳,建筑职称通知终于出了!!
广东建筑工程职称评审标准通知了!
25二建全科 《考前模拟卷》每道题都是高频考点,刷到就是赚到!
5.10二建考试倒计时,全科《考前模拟卷》来了?
25二建《案例必背200问》,每天10问,20天搞定实务案例题!
25年二建备考,弯道超车就靠它!
别卷了!把二建管理这88页《母题拆解》吃透,稳稳85分上岸~
法规通关神器!考前狂背“法王”《口诀记忆》,二建考试稳了
二建上岸神器!25新大纲《冲刺必会题》来了
零基础到通关!就刷25二建法规550道《冲刺必会题》,基础+重点+难点全攻克~
“法王”就是靠谱!亲编的25年二建法规108个《时间总结》,年年考试年年中,背熟多拿30分!




















