2025-12-31 【平地起直聘讯2025年12月31日讯】2026工程职称评审专业分类大全来啦!
想明年申报的宝子快存好对照参考,轻松锁定适合你的申报方向!全国职称申报系统(https://sl.pidiqi.com/Vzyiia)
选择职称专业要遵循做什么评什么原则,200多个专业中优先选择完全匹配的,若无则选相近专业。湖北职称评审涵盖机械、建筑等20多个大类,专业选择困难可咨询职掌通获取专业建议。
1.职称评审专业应该遵循“做什么 评什么”的原则来选择专业,比如你从事施工,那你就只能选择建筑施工,不能选择机电。比如你学历是土木工程,但是你是做园林的,那你应该选择园林而不是土木工程。
2.职称评审专业200多个,所以不包括所有工种,大家选择专业的时候自己做的工作往职称专业表上面靠,当没有一模一样专业对口的时候,需要选择相近的,比如你是做电梯维护保养安装工作的,但是职称专业表里面是没有这个专业的,选择相近的比如机电一体化。

特别注意:
(1)职称评审入口:(https://sl.pidiqi.com/eYRRfq)(认准官方入口)
(2)深圳职称申报系统官方入口:(https://sl.pidiqi.com/Nrmm6n) (深圳市人才一体化综合服务平台)
(3)广州职称申报系统官方入口:(https://sl.pidiqi.com/FNvium) (广州人社局职称业务申报与管理系统)
(4)东莞职称申报系统官方入口:(https://sl.pidiqi.com/eaI36v) (东莞市人力资源和社会保障局网站)
(5)除广州、深圳或是东莞外的,广东省其他地方的职称申报官方入口:(https://sl.pidiqi.com/jERzq2)(广东政务服务网)
(6)四川职称申报系统官方入口:(https://sl.pidiqi.com/fYvIJ3) (四川人力资源社会保障厅)
(7)山东省职称申报系统入口:(https://sl.pidiqi.com/e6jeyi)(山东省专业技术人员管理服务平台)
(8)浙江职称申报系统入口:(https://sl.pidiqi.com/JniIFj)(浙江省专业技术职务任职资格申报与评审管理服务平台)
(9)上海职称申报系统入口:(https://sl.pidiqi.com/vuiqim)(上海市职称服务系统)
(10)海南职称申报系统入口:(https://sl.pidiqi.com/qaAVza)(海南自贸港人才工作网)
(11)安徽职称申报系统入口:(https://sl.pidiqi.com/zm6Z3a)(安徽政务服务网)
(12)福建职称申报系统入口:(https://sl.pidiqi.com/B7jU7f)(智慧建设人力)
(13)湖北职称申报系统入口:(https://sl.pidiqi.com/UNBfm2)(湖北省统一身份认证平台)
(14)天津职称申报系统入口:(https://sl.pidiqi.com/r63y6n)(天津市人力资源和社会保障局)
(15)云南省职称申报系统入口:(https://sl.pidiqi.com/QNreuq)(云南省人力资源和社会保障网)
一、如何确定申报专业?
按专业分类表 + 自身行业匹配选择
建筑行业 → 建筑工程 / 工程管理
通信行业 → 电子信息 / 移动通信
…(其他行业可类推)
二、两个相近专业怎么选?
建议优先选与当前工作最贴近的,或结合未来职业规划定~
如果还纠结,不妨听听专业指导老师的意见哦!
三、可以跨专业评审吗?
可以的!
关键点:现从事专业需与申报专业一致,同时满足其他评审基本要求即可。
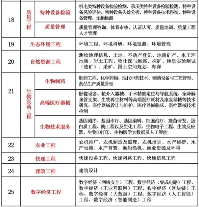
四、工程系列职称专业分类(部分)
建设工程类:工程造价、工程检测、信息技术、技术开发、工程管理、施工图审查、建筑材料、工程质量安全监督、招标投标等
五、2026年职称评审阶段指引
3月前
-自我核查:学历与工作经验
-开始整理基础材料,查漏补缺
3月
-论文、继续教育学时、业绩材料全部整理完成
-注意符合官方评审要求
5月
-关注各专业评审通知发布
-按最新政策调整申报材料
6月左右
-完成评审费用缴纳
-留意评审前公示信息
8月
-完成线上系统申报
-同步备好线下报送材料(建议纸质+电子双备份)
9月
-正式提交前的核对期
-确保信息准确,提交后关注审核进展
10月左右
-部分专业安排答辩,建议提前准备与练习
11月
-评审结果发布期,保持关注
-无论结果如何,都是职业积累的过程
12月
-通过后领取电子证书,妥善归档所有材料
六、准备建议
1.提早启动,避免后期匆忙
2.设置月度提醒,跟进每个环节
3.可向已通过评审的同事请教经验
行动就在当下,预祝大家顺利准备!
七、2026年要评工程职称的注意啦!
选错专业可能导致评审不通过
如果还不确定怎么选,别慌~
我来帮你理思路!
我们拥有专业团队与丰富申报经验,随时为你答疑支招~
有需要的小伙伴,欢迎滴滴!
工程系列职称评审专业分类




未经平地起直聘(pdq365.com)同意,不得转载引用其任何招聘信息及作品。
如本网转载稿涉及侵权等问题,请与我们联系,我们将及时处理。




















